你應該要知道的食事
台北饒河街夜市出現源自中國街頭小吃的「澱粉腸」,因未送驗販售、且店家對於成分說法反覆,引發社群關注。業者稱產品含肉,但其名稱、外觀與實際組成之間仍存在落差。由於該產品不屬現行明確食品分類,使其在標示方式、來源查驗與供應鏈管理上出現灰色地帶,也讓單一夜市事件延伸為食品定義與監管機制的制度問題。
台北饒河街觀光夜市的某個攤位上,一款名為「澱粉腸」的小吃近日引發了外界關注。這款產品名稱聽來熟悉,卻與台灣消費者記憶中的香腸、熱狗大不相同,它的主體不是肉類而是澱粉。
表面看來,這只是夜市攤販小吃的一種新嘗試,但若從台灣食品法規的視角深入檢視,這款產品的存在本身,便觸及了從生產到銷售、從邊境到餐桌的多重灰色地帶。
在深入探討法規問題之前,有必要先釐清澱粉腸與市面上常見的香腸、熱狗之間的根本差異。台灣過去並沒有澱粉腸這個名稱,而是從中國而來,這三種產品雖然在外觀上相似,皆呈長條狀、外覆腸衣,但在原料組成、製作工藝與法規定義上卻截然不同。
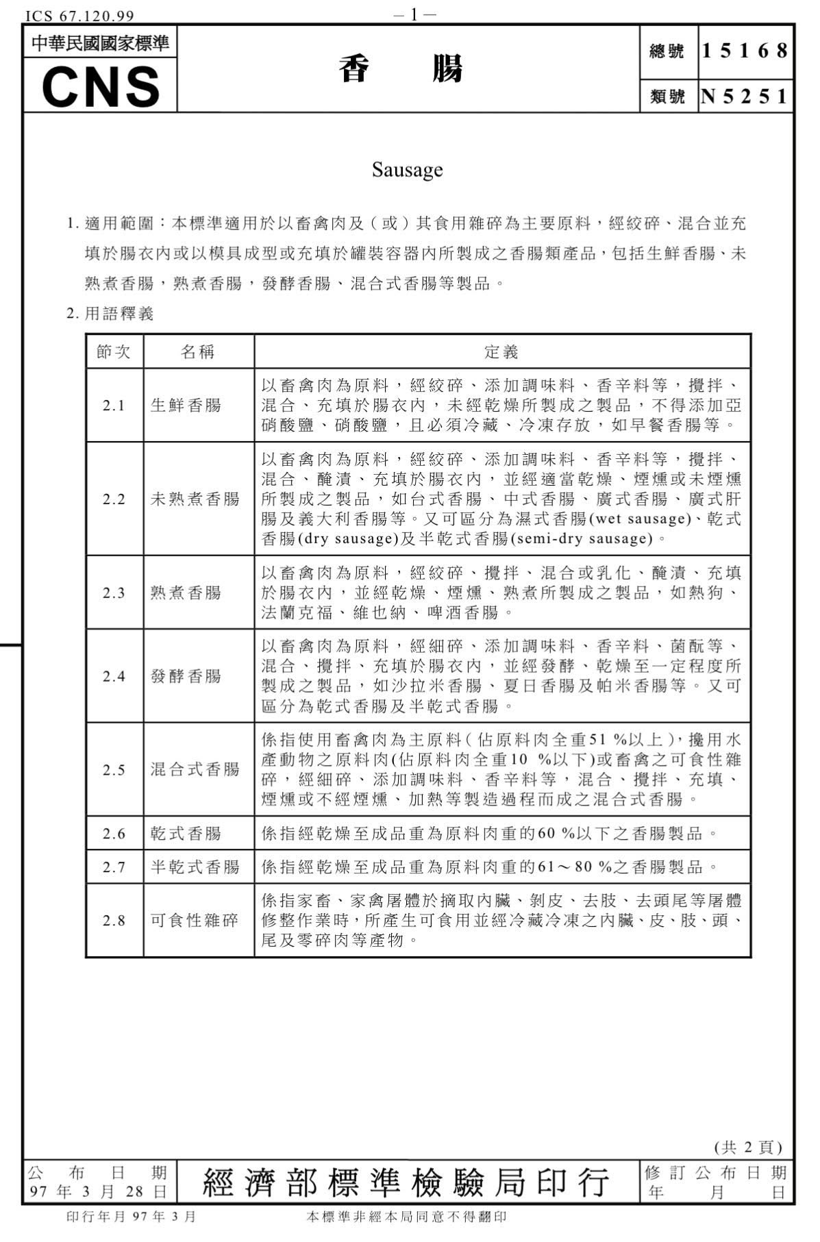
香腸在我國國家標準 CNS 15168 中有明確定義,適用範圍為「以畜禽肉及(或)其食用雜碎為主要原料,經絞碎、混合並充填於腸衣內或以模具成型或充填於罐裝容器內所製成之香腸類產品,包括生鮮香腸、未熟煮香腸,熟煮香腸,發酵香腸、混合式香腸等製品」。
此類標準屬於產品規範,雖非直接強制法律,但在實務上為主管機關與業界判斷的重要依據。依照製作過程與加工程度的不同,香腸可分為生鮮香腸、未煮熟香腸、煮熟香腸與發酵香腸等類型。
國人熟悉的中式香腸屬於「未煮熟香腸」,在加工過程中添加豬油角(豬背脂經冷凍切丁),與肉漿及配料混合後灌入腸衣,切面可見明顯的油脂顆粒;食用前須經加熱烹調。
熱狗則屬於香腸分類中的「煮熟香腸」,源自德國的「法蘭克福香腸」,是以畜禽原料肉及其他配料經高轉速碎肉機在低溫下細切,形成水、脂肪與蛋白質均質穩定的乳化肉泥,再經加熱後製成的產品。由於經過乳化處理,熱狗的口感較為綿密細緻,無明顯的肉塊或油脂顆粒感,且由於製作時已經過加熱處理,可即食食用。
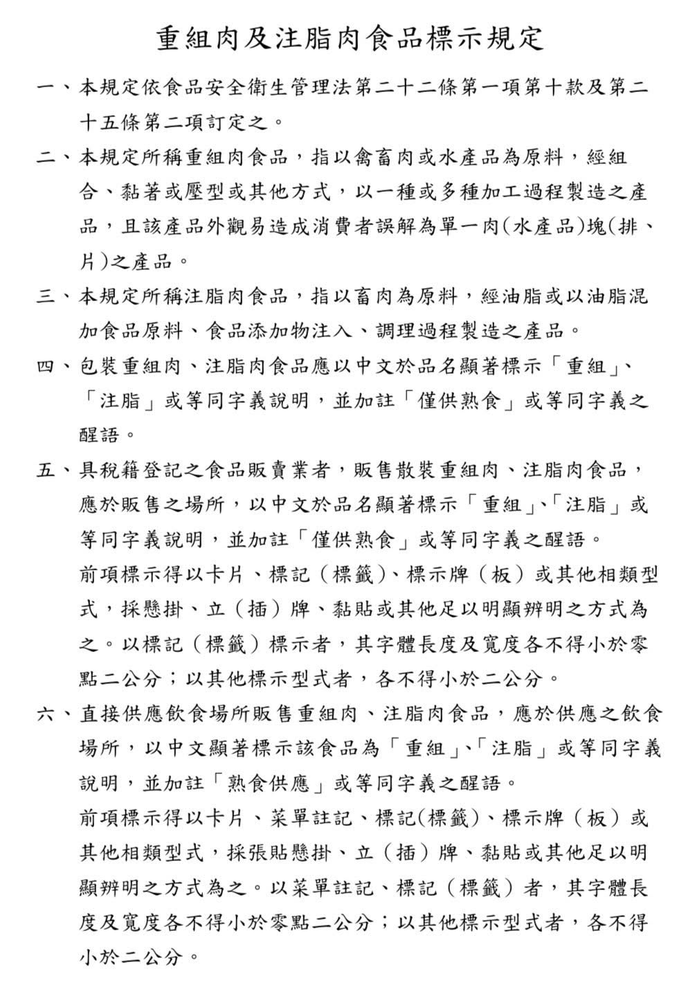
值得注意的是,依據重組肉及注脂肉標示原則,貢丸、熱狗、火腿、漢堡肉、香腸、魚丸、魚板等加工煉製品,因屬消費大眾熟知之重組加工製品,在特定情境下可免揭露「重組肉」字樣,但仍須符合一般食品標示規範。這項規範的立法意旨,在於這類產品已為消費者普遍認知。
中國的澱粉腸則與上述兩者完全不同,主要原料並非肉類,而是由澱粉、水和食用添加劑所製成,經過蒸煮或烹煮後形成腸狀產品。通常不包含肉類成分,本質上是一種植物性產品。
目前中國市售澱粉腸中,部分產品可能完全不含動物性原料,亦有部分產品可能混入少量肉類以增添風味,但無論何種情況,其核心原料均為澱粉,與以畜禽肉為主要原料的香腸和熱狗有著本質上的差異。
從法規定義來看,香腸與熱狗均屬於明確的肉製品分類,國家標準CNS 15168與食品安全衛生管理法對其原料來源、添加物使用、標示義務均有相應規範。然而,澱粉腸的主要成分並非肉類,無法歸入我國的肉製品範疇,卻又未見於其他明確的食品分類,既不是香腸,也不是熱狗,在現行法規中沒有屬於自己的「身分」。
這意味著,即便有台灣業者想要合法生產澱粉腸,現行制度並非以產品名稱核准,而是依食品類別進行管理,因此並不存在以「澱粉腸」名義申請與否的問題,但其產品仍須依既有分類,如冷凍調理食品或素食加工食品進行登記與管理。
目前國內市場上,較少見以「澱粉腸」為產品定位的正式品牌與工廠。業者若要生產外觀、口感相似的產品,通常會以「冷凍調理食品」或「素食仿肉製品」等既有分類名義進行登記,再於銷售端以「澱粉腸」之名對外販售。
但這類操作存在標示風險,若產品的正式分類與實際銷售呈現方式不一致,便可能涉及標示不實或誤導消費者的問題。依據食品安全衛生管理法 第28條第1項規定,食品之標示、宣傳或廣告,不得有不實、誇張或易生誤解之情形。
因此,將以既有分類登記的產品在夜市以「澱粉腸」之名販售,若消費者因此誤認其為肉類製品,即可能構成標示不實,面臨高額罰鍰。由於台灣缺乏以「澱粉腸」為明確產品分類的產業結構,市售產品的來源不外乎三條路徑。
第一條是本國業者以其他分類名義生產,此類產品若標示誠實、符合法令,尚屬合法,但仍須面對消費者可能被名稱誤導的風險。
第二條是來自未經食品業者登錄的地下工廠或小型作坊,此類生產完全脫離衛生稽查與添加物管控體系,違反 食品安全衛生管理法 第8條第3項所規定的食品業者登錄義務。
第三條路徑則是最令人擔憂的一種,來自境外的走私或旅客攜帶。依據食品安全衛生管理法第30條第1項規定,輸入食品應申請查驗並申報相關資訊;若以自用名義規避查驗後轉為販售,則可能違反同法第47條而受罰。
同時,依據動物傳染病防治條例,只要產品含有肉類成分,即屬應施檢疫物,未經檢疫許可不得輸入。這意味著,若澱粉腸標示為植物性產品卻實際含肉,將可能規避檢疫並構成違法。
即便澱粉腸的來源問題得以釐清,它在夜市中的銷售行為本身,也必須面對法規的約束。依據食品安全衛生管理法第25條規定,主管機關得要求直接供應飲食場所標示原產地等資訊。
然而,澱粉腸的標示問題比一般散裝食品更加棘手,消費者看到「腸」字,預期的是肉類製品,卻可能買到以澱粉為主的產品。將澱粉腸類比為熱狗進行銷售,可能使消費者對產品的成分與性質產生誤解,進而涉及標示不實問題。
從產品分類的空白,到供應鏈來源的灰色路徑,再到夜市監管的執行落差,澱粉腸與香腸、熱狗之間的根本區別,不僅在於原料與工藝,更在於它們在法規體系中的地位。
香腸與熱狗有明確的國家標準CNS 15168、分類定義與檢疫機制,而澱粉腸則缺乏專屬分類與標準,在現行制度下呈現出高度模糊的狀態。在現行制度下,澱粉腸並非違法產品,但其合法性不取決於名稱,而取決於整體供應鏈是否符合法規,包括原料來源、產品分類、標示方式與進口程序。
若產品由合法工廠依既有食品分類生產,並完整揭露成分與來源,自屬合法;但若來源不明、未經檢驗輸入,或以名稱與外觀誤導消費者,則可能涉及相關法規之違反。
饒河夜市的這起事件,真正揭示的並非單一產品的爭議,而是當食品創新超出既有分類時,台灣現行法規在「定義、管理與市場現實」之間所出現的落差。
若無法提供來源與登錄資訊,可能涉及違反食品業者登錄及追溯制度。消費者面對這類來路不明、標示不清的產品,最安全的選擇,或許仍是謹慎為上。


【本文為作者意見,不代表本媒體立場】
【本文獲王福闓授權刊登,原文標題:是創新還是理解錯誤-饒河夜市澱粉腸攤販爭議】
審稿編輯:林玉婷






















































































































